
Detaljeret produktbeskrivelse
SUS304 Servomotor Automatisk rund flaskemærkning PLC-styring
Ansøgning
Denne servomotor automatisk wrap-mærkning maskine kan anvendes til alle slags flade genstande såsom mad, kemiske, farmaceutiske, kosmetiske, papirvarer, CD-disk, karton, æske og forskellige oliekedler osv. Automatisk wrap-mærkning maskine er velegnet til

Funktioner
| Operation | PLC-styresystem gør mærkning af maskinen let at betjene |
| Materiale | Mærkningsmaskinens hoveddel er lavet af SUS304 rustfrit stål |
| Konfiguration | Vores mærkningsmaskiner vedtager velkendte japanske, tyske, amerikanske, koreanske eller taiwanske mærke dele |
| Fleksibilitet | Klienten kan vælge at tilføje printer og kodemaskine; kan vælge at oprette forbindelse til converyer eller ej. |
Tekniske parametre

| Navn | automatisk wrap mærkning maskine |
| Mærkehastighed | 60-300 stk / min |
| Objektets højde | 25-95 mm |
| Tykkelse af objekt | 12-25mm |
| Mærkets højde | 20-90mm |
| Mærkets længde | 25-80 mm |
| Mærkevalse indvendig diameter | 76 mm |
| Mærkevalse uden for diameter | 350 mm |
| Nøjagtighed ved mærkning | ± 0,5 mm |
| Strømforsyning | 220V 50 / 60HZ 2KW |
| Gasforbrug af printer | 5 kg / m2 (hvis tilføj kodemaskine) |
| Mærkemaskinens størrelse | 2500 (L) × 1250 (B) × 1750 (H) mm |
| Vægt på etiketteringsmaskine | 150 kg |
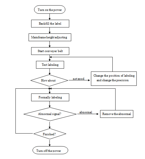
Driftsflowdiagram

Kredsløbsdiagram

Detaljer viser

Emballage og forsendelse

· Havn: Shanghai
· Emballage detaljer: trækasse eksportpakning
· Leveringsdetaljer: Normalt 12-15 dage efter modtagelse af betaling
Stol på os, VKPAK , Dit gode valg! Hurtigt svar på din anmodning!
Vores tjenester
1. Tilbyde dig professionel mærkningsopløsning i henhold til dine specifikke mærkningskrav.
2. Lever dig etiketteringsmaskine af høj kvalitet efter bestilling.
3. Prøv at gøre leveringstiden så kort for at imødekomme dine behov.
4. Giv dig livstidsfri teknisk support, efter at du har modtaget vores maskine.
FAQ
1. Hvilken type mærkningsmaskine har du?
Kære kunde, vi har automatisk og halvautomatisk mærkningsmaskine til runde containere og flad overflade. Nogle modeller til en etiket og andre til to etiketter eller endnu mere. Og vi kan designe maskinen efter din specifikke mærkningssituation.
Så pls var fri til at sende os dine mærkningskrav, vi giver dig tilfredsstillende mærkningsløsning.
2. Kunne kodende maskine til at udskrive dato og partinummer?
Ja, du kan vælge at tilføje kodemaskine for at udskrive de bogstaver og det ønskede nummer.
Det er varmt stempel og kan højst udskrive tre linjer.
3. Hvilke oplysninger skal vi give for at kontrollere den passende model?
Send os et billede af din container og etiket samt beholderen og etiketstørrelsen.
Fortæl os også, hvilken slags etiket du bruger, hvis det er muligt. (For eksempel, selvklæbende, lim, varm lim osv., Uanset om etiketten er i rulle eller stykker.) Derefter lader vi dig kontrollere den passende model.
Tag: industriel mærkning maskine, glas flaske mærkning maskine









