
Detaljeret produktbeskrivelse
| Mærkehastighed: | 20-200 stk / min (afhængigt af længden på etiketten og flaskens tykkelse) | Tykt mærkeobjekt: | 20-200mm |
|---|---|---|---|
| Objektets højde: | 30-200mm | Mærkets højde: | 15-110 mm |
| Mærkets længde: | 25-300 mm | Mærkevalse indvendig diameter: | 76 mm |
| Mærkningsrulle udvendig diameter: | 300 mm | Strømforsyning: | 220V 50 / 60HZ 0,75KW Enfaset |
| Maskinens vægt: | 150 kg | Maskinens størrelse: | 1600 (L) * 550 (W) * 1600 (H) mm |
| Nøgleord: | Flad etiketapplikator | Model 1: | HAP200 |
| Model 2: | HAP300 |
Automatisk flad overflademærkatapplikator maskine, SUS304 rustfri stål økonomi automatisk top og side mærkning maskine
Ansøgning:
Automatisk flad overflademærkatapplikatormaskine, SUS304 rustfrit stål økonomi automatisk top- og sidemærkningsmaskine er anvendelig til alle slags flade genstande såsom mad, kemikalier, farmaceutiske, kosmetiske, papirvarer, CD-disk, karton, kasse og forskellige oliekedler osv. automatisk top- og sidemærkningsmaskine er til flad mærkning på siden. Økonomisk automatisk top- og sidemærkningsmaskine er velegnet til:

Funktioner:
- Hoveddelen er lavet af SUS304 rustfrit stål og aluminiumslegering af høj kvalitet.
- Mærkehovedet drives af avanceret trinmotor, der importeres fra Japan.
- Alt det magiske øje er avanceret fotodetektor fremstillet i Japan.
- PLC-styresystem er udstyret med human interface, inklusive 60 grupper af hukommelsesenhed.
- Mærkningsposition og højde er justerbar.
- Transporthøjden kan justeres efter produktionslinjens højde.
- Kunne forbinde med transportør og produktionslinje
- Gennemsigtig etiketmonitor til valgmulighed.
Udseende figur:

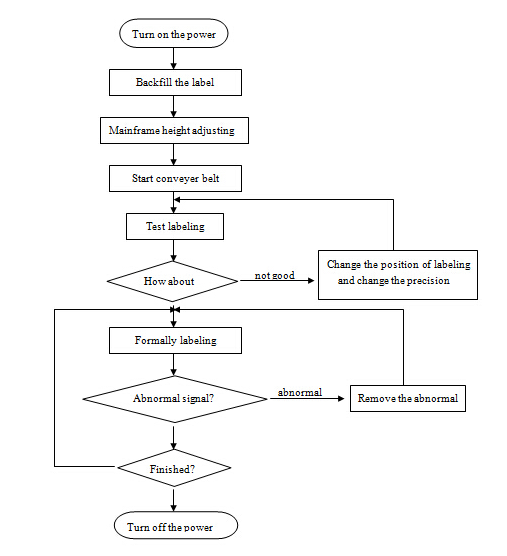
Driftsflowdiagram:

Kredsløbsdiagram:

Emballage og forsendelse:
1. Havn:Shanghai
2. Emballage detaljer:trækasse eksportpakning
3. Leveringsdetaljer:Normalt 12-15 dage efter modtagelse af betaling
FAQ:
1) .Mærke viser oprettet go ffer
Årsag: Mærkeudgangshastigheden er for høj, eller samlebåndshastigheden er for lav
Løsninger: sænk etiketudgangshastigheden eller fremskynd samlebåndshastigheden (flaskehastighed).
2) Mærke viser kuldet goffer
Grund:
① plovbrættet er ikke fladt;
② aftrækningskantens kant er ikke parallel med flaskens låg;
③ etiketten er trykket for let
Løsninger:
① udskift en plovbræt,
②justeres for at få afskalningskanten til at sidde parallelt med flaskens låg
Impakt etiketbæltet korrekt.
Tag: flad etiket applikator, kasse mærkning maskine









